

Atulpriya Sharma
December 16, 2024
10 min read
December 16, 2024
10 min read

Cut code review time & bugs by 50%
Most installed AI app on GitHub and GitLab
Free 14-day trial
The increasing reliance on web applications has made security a paramount concern for organizations worldwide. As they become more integrated, robust security is crucial. Recent reports indicate a rise in AI-driven attacks, with over 500,000 incidents occurring daily that target retail APIs, DDoS exploits, and advanced phishing campaigns capitalizing GenAI capabilities.
This has led to the emergence of AI Red Teaming startups that simulate these threats to identify and mitigate vulnerabilities proactively. The emergence of AI-driven applications, including those leveraging large language models (LLMs), has introduced unique challenges like prompt injection and data poisoning, underscoring how the battlefield is constantly evolving.
To address these, many organizations turn to the Open Web Application Security Project (OWASP), a nonprofit foundation dedicated to improving software security by providing resources and guidance on developing secure applications.
In this blog post, we’ll explore how to detect and address these vulnerabilities before production, minimizing the risk of breaches and enhancing the overall security of applications.
OWASP’s mission is to provide free resources, tools, and documentation to help protect applications from attackers. It supports the global developer and security communities by offering training, best practices, and community-driven projects to improve software security. OWASP also fosters collaboration through training, conferences, and global community projects to tackle emerging security threats
OWASP Top 10 lists the most prevalent security risks and serves as an essential resource for building secure applications. The organization emerged in response to the growing intricacy and interconnectedness of web applications, which have created numerous potential vulnerabilities that malicious actors could exploit.

Below are the OWASP Top 10 vulnerabilities, each representing a critical risk to the security of web applications:
Broken Access Control: Unauthorized access to resources due to improper restrictions.
Cryptographic Failures: Weak encryption or improper handling of sensitive data.
Injection: Untrusted data affecting queries or commands, leading to code execution.
Insecure Design: Security flaws in system architecture or design.
Security Misconfiguration: Inadequate system configurations leading to vulnerabilities.
Vulnerable and Outdated Components: Use of insecure or outdated software components.
Identification and Authentication Failures: Weak or flawed authentication mechanisms.
Software and Data Integrity Failures: Lack of checks for untrusted data or tampered software.
Security Logging and Monitoring Failures: Insufficient logging or monitoring of security events.
Server-Side Request Forgery (SSRF): Attacker sends unauthorized requests from the server.
Manual code reviews are essential for identifying risks, but detecting every deviation in complex systems can be challenging. Despite best efforts, catching all deviations from secure coding practices is difficult.
This is where automated code review tools like CodeRabbit come into play. They help to identify vulnerabilities early in the development process and minimize the risk of security issues making it into production. With Coderabbit, the review process can be streamlined, ensuring faster identification and resolution of security risks and helping developers stay ahead of potential threats.
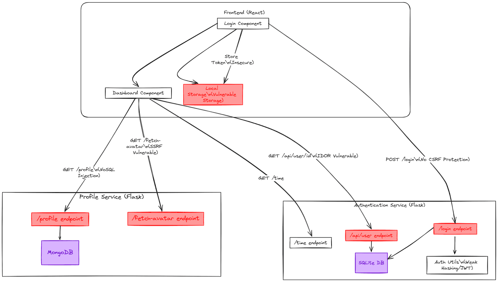
We developed a React web application intentionally configured with security violations to demonstrate CodeRabbit's effectiveness in identifying OWASP's Top 10 vulnerabilities. These included common missteps such as insecure authentication, unvalidated inputs, and missing encryption, all of which violate key OWASP guidelines. The diagram below gives a high-level overview of the application.

Before diving into the details, here's a high-level overview of the flow of interactions between the client, authentication, and profile services in the application.
The user enters credentials in the Login Component and submits the form.
A POST request is sent to the /login endpoint in the Authentication Service.
The /login endpoint verifies credentials using SQLite with MD5 password hashing.
A token and user data are stored in Local Storage.
User is redirected to the Dashboard Component upon successful login.
The Dashboard sends GET requests to /profile and /fetch-avatar endpoints in the Profile Service.
You can find the web app in this GitHub Branch.
With just two clicks, we integrated CodeRabbit into the repository. When a pull request is created, CodeRabbit performs an automatic review and generates a detailed security report with three key sections.

Summary: Highlights major security concerns and areas that need immediate attention.
Walkthrough: Provides a step-by-step breakdown of the reviewed files, pointing out specific issues and offering actionable recommendations.
Table of Changes: Lists all the files modified, with a summary of detected issues, helping developers prioritize fixes.

Here are the five OWASP risks that were successfully identified, along with suggested fixes to enhance application security.

CodeRabbit has identified that the routing configuration does not enforce proper access control, particularly for the /dashboard route. This can allow unauthorized users to gain access to sensitive parts of the application without proper authentication.
This issue violates Broken Access Control (A01:2021), a critical security risk identified by OWASP. Without proper verification, users may access parts of the application they shouldn't, leading to potential unauthorized actions or data exposure
It suggests implementing a ProtectedRoute component that checks for user authentication before allowing access to sensitive routes, such as the /dashboard. This ensures that only authenticated users can navigate to restricted areas, effectively preventing unauthorized access and protecting sensitive data. Check out the review comment for more details.

It has been identified that the hash_password function uses MD5 for password hashing, which is considered weak and vulnerable to attacks such as collision attacks.
This violates OWASP's Cryptographic Failures (A02:2021) risk, highlighting the importance of using strong cryptographic algorithms to protect sensitive data like passwords.
To resolve it, it suggests using a stronger, more secure password hashing algorithm like bcrypt or Argon2. A better approach would be to use the Werkzeug.security module's generate_password_hash function, which is designed for secure password hashing and provides better protection against potential attacks. Check out the review comment for more details.

The current implementation directly concatenates user input into the SQL query, which exposes the application to SQL injection attacks. This violates the OWASP Injection (A03:2021) risk, highlighting the dangers of improperly handling user input in SQL queries, potentially allowing attackers to execute arbitrary SQL code.
To enhance security against SQL injection attacks, it suggests parameterizing queries instead of string formatting to prevent malicious input from being executed as part of the query. This can be done by passing the user inputs as parameters to the query, which ensures that the database treats them as values rather than executable code. Refer to the review comment for more information.

CodeRabbit has flagged multiple security concerns in the current API implementation, such as hardcoded API URL, lack of CSRF protection, lack of password strength validation, and absence of rate limiting for brute-force protection.
These issues violate the OWASP Insecure Design (A04:2021) risk, highlighting the importance of designing applications with built-in security features to prevent common vulnerabilities.
To mitigate this risk, it recommends moving the API URL to an environment variable, implementing CSRF protection by adding a token to requests, enforcing strong password validation before submission, and applying rate limiting to defend against brute-force attacks. These improvements will help mitigate the identified risks and enhance the application's overall security. You can read the code review comment to know more.

Running Flask in debug mode exposes sensitive information, such as stack traces and detailed error messages, which attackers can exploit. CodeRabbit has identified this issue and flagged it as a security risk. This practice violates the OWASP Security Misconfiguration (A05:2021) risk, as enabling debug mode in a production environment allows attackers to gain insights into the application's inner workings, significantly increasing the chances of an attack.
To resolve this, it suggests disabling debug mode in production environments. This can be achieved by using environment variables to conditionally enable debug mode only in the development environment, ensuring that sensitive information is not exposed in production. Refer to the review comment to know more.
In addition to the OWASP violations mentioned, Coderabbit has identified other critical security issues, including broken authentication, insecure data storage, unvalidated input, potential XSS vulnerabilities, and more. These flaws could compromise sensitive data and allow unauthorized access.


To mitigate these risks, it’s recommended that tokens be securely stored, proper session management enforced, route protection implemented, and other security concerns addressed. This will significantly strengthen the application's overall security. Refer to the various security related code review comments to know more.
In conclusion, addressing OWASP vulnerabilities through automated code reviews is crucial for maintaining secure and reliable applications. Automated code reviews are essential for catching vulnerabilities early in the development process. By continuously scanning for potential issues, these tools help identify security flaws, misconfigurations, and code inefficiencies before they make it to production.
CodeRabbit’s ability to identify vulnerabilities and recommend best practices makes it a handy tool for developers to maintain high-security standards. By detecting critical flaws early in the development process, CodeRabbit empowers developers to create safer software while ensuring efficiency is not compromised. Its automated code review capabilities streamline the workflow, allowing teams to focus on building applications without the burden of security checks.
Don't wait for a breach- Sign up today and safeguard your code