

Atsushi Nakatsugawa
October 17, 2024
3 min read
October 17, 2024
3 min read

Cut code review time & bugs by 50%
Most installed AI app on GitHub and GitLab
Free 14-day trial
How To Run Static Analysis On Your CI/CD Pipelines Using AIの意訳です。
「セットアップ時の思いがけない誤設定によりデータフィールドが空になり、その結果システムがアカウントを自動削除しました。」 —— これは、Googleが年金基金のアカウント全体を誤って削除した件についての説明です。
このようなインシデントは、現代のソフトウェアシステムにおける正確な設定の重要性を浮き彫りにします。ちょっとした誤設定が、特にCI/CDパイプラインにおいて壊滅的な結果を招くことがあります。
設定の正確性を担保し、コードレビューの複雑さを管理することは、DevOpsエンジニアにとって大きな負担になりえます。チームはしばしば機能開発を優先し、設定レビューは後回しになりがちです。その結果、見過ごされた誤設定が本番障害やダウンタイムを引き起こす可能性があります。
CodeRabbitは、AI駆動の分析とリアルタイムフィードバックによってコードレビューを自動化し、この問題の解決を支援します。他のツールのように複雑なセットアップを必要とせず、CodeRabbitはパイプラインにシームレスに統合され、構成ファイルに対する静的チェックの正確性と効率性を確保します。
本記事では、CodeRabbitがCI/CDパイプラインでの静的チェックにどのように役立ち、エンドツーエンドのデプロイプロセス全体で設定品質を保証し、効率を向上させるかを解説します。
構成ファイルは、インフラやアプリケーションのデプロイを制御するCI/CDパイプラインの要です。これらのファイルのエラーは大きな障害や事業中断リスクにつながるため、早期の検証が不可欠です。静的チェックは、セキュリティ脆弱性、コード品質問題、運用上の混乱を緩和する上で重要な役割を果たします。
以下は、仮想環境のセットアップ、依存関係のインストール、Lintコマンドの実行を行うCircleCIのワークフロー構成ファイルの例です。
jobs:
lint:
docker:
- image: circleci/python:3.9
steps:
- checkout
- run:
name: Install Dependencies
command: |
python -m venv venv
. venv/bin/activate
pip install flake8
- run:
name: Run Linting
command: |
. venv/bin/activate
flake8 .
上記の構成で静的チェックが行われなければ、認識されない構文や無効な設定といった問題が漏れ、後工程でビルドが失敗する恐れがあります。例えば、依存関係の不足や不適切に整形されたコードは、デプロイパイプラインを破綻させる実行時エラーを招いたり、本番で原因追跡が難しいバグを持ち込む可能性があります。
総じて、静的チェックは以下を実現します。
早期のエラー検出: 実行前に構文エラーや誤設定を検出し、実行時障害の可能性を減らします
コーディング標準の遵守: スタイルガイドやベストプラクティスをコードや構成ファイル全体に適用し、品質の一貫性を確保して変更の保守・レビューを容易にします
コード品質の向上: テストの成功や一定以上のカバレッジなど、デプロイ前に満たすべき基準を静的チェックで担保し、全体的な品質を高めます
CodeRabbitはCI/CDワークフローに統合され、一般的な誤設定を特定することで優位性を発揮します。この能力はデプロイプロセスの整合性を維持し、エンドユーザーに影響しうる中断を防ぐ上で重要です。
さらに、追加の設定を必要とせずに静的解析やLintを自動実行できるという独自の利点があります。DevOpsチームにとって、この機能はセットアップ工程を簡素化し、複雑な設定ではなく開発に集中できるようにします。
既存のCI/CDパイプラインに影響を与えずに統合され、追加設定なしでLintと静的解析を自動実行します。
GitHub、CircleCI、GitLabなどの主要プラットフォーム上の多様なツールと統合し、Actionlint、Yamllint、ShellCheck、CircleCIパイプラインなどのチェックを実行します。これによりセットアップが簡素化され、追加の手作業なしに素早く結果を得られます。
JenkinsやGitHub Actionsのようなツールでは、CodeRabbitはビルドやコミットごとに継続的に静的解析を行い、誤設定を早期に検出してワークフローの信頼性を高めます。
次のセクションでは、実際のCodeRabbitの動作を見ていきます。
CodeRabbitの機能を示すため、GitHub Actionsワークフローをプロジェクトに統合し、CI/CDパイプラインを自動化する方法を見ていきます。リポジトリには潜在的なエラーを含む構成ファイルがあり、CodeRabbitがそれを検出して報告します。
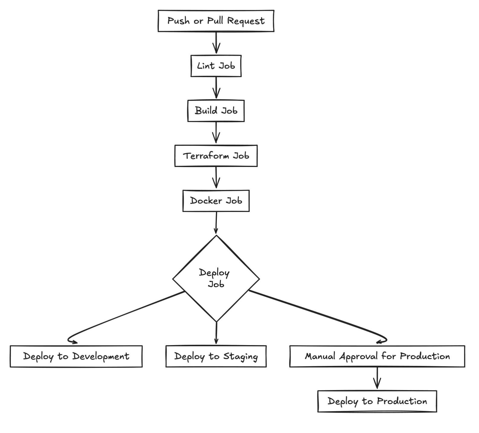
以下は、作成したワークフロー内のタスクシーケンス図です。

プルリクエストを送信すると、CodeRabbitがファイルをレビューし、潜在的な誤設定を自動的に検出します。リポジトリの準備ができたら、CodeRabbitと統合して自動コードレビューをセットアップし、以下の主要セクションからなる、包括的で構造化されたレポートを生成します。



これらのセクションは、構成ファイルの調整やCodeRabbitダッシュボードの利用でカスタマイズできます。詳しくはCodeRabbit設定ガイドをご覧ください。
以下は、CodeRabbitのレビューを通じて詳細な洞察と提案が得られたサンプルのworkflow.yaml構成です。
name: development task
on:
push:
branches:
- main
- develop
- staging
pull_request:
branches:
- main
- develop
- staging
jobs:
lint:
runs-on: ubuntu-latest
steps:
- name: Checkout code
uses: actions/checkout@v3
- name: Lint workflow YAML files
uses: rhysd/actionlint@v1
- name: Setup Node.js
uses: actions/setup-node@v3
with:
node-version: '18'
- name: Install dependencies
run: npm install
- name: Lint JavaScript code
run: npm run lint
build:
runs-on: ubuntu-latest
needs: lint
steps:
- name: Checkout code
uses: actions/checkout@v3
- name: Setup Node.js
uses: actions/setup-node@v3
with:
node-version: '18'
- name: Install dependencies and cache
uses: actions/cache@v3
with:
path: ~/.npm
key: ${{ runner.os }}-node-${{ hashFiles('package-lock.json') }}
restore-keys: |
${{ runner.os }}-node-
run: npm install
- name: Run tests
run: npm test
- name: Check for vulnerabilities
run: npm audit --production
terraform:
runs-on: ubuntu-latest
needs: build
steps:
- name: Checkout code
uses: actions/checkout@v3
- name: Setup Terraform
uses: hashicorp/setup-terraform@v2
with:
terraform_version: 1.5.0
- name: Terraform init
run: terraform init
working-directory: infrastructure/
- name: Terraform plan
run: terraform plan
working-directory: infrastructure/
- name: Terraform apply (development)
if: github.ref == 'refs/heads/develop'
run: terraform apply -auto-approve
working-directory: infrastructure/
env:
AWS_ACCESS_KEY_ID: ${{ secrets.AWS_ACCESS_KEY_ID }}
AWS_SECRET_ACCES_KEY: ${{ secrets.AWS_SECRET_ACCES_KEY }}
docker:
runs-on: ubuntu-latest
needs: terraform
steps:
- name: Checkout code
uses: actions/checkout@v3
- name: Login to AWS ECR
id: login-ecr
uses: aws-actions/amazon-ecr-login@v1
with:
region: us-east-1
- name: Build and tag Docker image
run: |
IMAGE_TAG=${{ github.sha }}
docker build -t ${{ secrets.ECR_REGISTRY }}/my-app:latest .
echo "IMAGE_TAG=$IMAGE_TAG" >> $GITHUB_ENV
- name: Push Docker image to AWS ECR
run: |
IMAGE_TAG=${{ env.IMAGE_TAG }}
docker push ${{ secrets.ECR_REGISTRY }}/my-app:$IMAGE_TAG
deploy:
runs-on: ubuntu-latest
needs: docker
environment: production
steps:
- name: Deploy to Development
if: github.ref == 'refs/heads/develop'
run: |
echo "Deploying to development environment"
# Your deployment script here
- name: Deploy to Staging
if: github.ref == 'refs/heads/staging'
run: |
echo "Deploying to staging environment"
# Your deployment script here
- name: Manual Approval for Production
if: github.ref == 'refs/head/main'
uses: hmarr/auto-approve-action@v2
with:
github-token: ${{ secrets.GITHUB_TOKEN }}
- name: Deploy to Production
if: github.ref == 'refs/heads/main'
run: |
echo "Deploying to production environment"
# Your deployment script here
コードレビューに入る前に、このワークフローが何を行っているかを高レベルで整理します。
main、develop、stagingブランチへのpushおよびプルリクエストでCI/CDパイプラインをトリガーし、継続的インテグレーションを実現します。
YAML構成の構文チェックや、アプリケーションに必要な依存関係のインストールを含むLintワークフローを実行し、コード品質を担保します。
アプリケーションに必要なクラウドインフラのプロビジョニングと管理のためにTerraformをセットアップします。
アプリケーションの機能を検証するテストを実行し、脆弱性チェックを行ってコードの安全性と安定性を確保します。
デプロイに備えてアプリケーションのDockerイメージをビルド・タグ付けします。
DockerイメージをAWS Elastic Container Registry(ECR)にプッシュし、デプロイのためのアクセスを容易にします。
ブランチに応じてアプリケーションを開発・ステージング・本番の各環境にデプロイし、本番デプロイにはコントロールと監視のための手動承認ステップを含めます。
workflow.yamlの構成と各コンポーネントを確認したので、まずSummaryから各セクションを見ていきます。
Summaryはレビューの第一歩として、最新コミットで導入された変更点の明確で簡潔な概要を提供します。新機能、スタイル調整、構成変更、プルリクエストで挙げられたその他の関連修正など、重点ポイントを素早く把握できます。

このスニペットは、パフォーマンス向上のための非デバッグモードでの実行、コードのLint・ビルド・デプロイを合理化する自動CI/CDパイプラインの実装など、重要な保守作業を強調しています。
Summaryは、最新コミットで加えられた主要な変更点と改善点の理解に役立ちます。
Summaryで要点を把握したら、次はWalkthroughセクションで具体的な変更点の詳細を見ていきます。
このセクションでは、最新コミットで各ファイルに加えられた具体的な変更を包括的に概観します。各ファイルの変更がプロジェクト全体の機能性やユーザー体験の向上にどう寄与するかを明確にします。
Changes Tableは、最新コミットにおける各ファイルの変更点を簡潔にまとめ、コードベースのどこが変更されたかを素早く特定できるようにします。
各行には変更されたファイルと、Change Summary列に詳細な変更説明が含まれます。CSSファイルのスタイル更新、アプリケーションロジックの機能調整、CI/CDパイプライン構成の改善などが含まれます。

情報を構造化して提示することで、変更の影響を理解しやすくし、開発者がプロジェクトへの影響を素早く把握できるようにします。
全体として、コラボレーションにおける重要なリファレンスとして機能し、さらなる議論やレビューが必要な箇所にチームメンバーが集中できるよう支援しつつ、コードベースの変遷を追跡します。ちょっとした遊び心として、エラーに関するポエムも生成します。
以下のセクションでは、構成ファイルを詳細に検査し、改善余地のある領域を特定します。キャッシュ戦略の改善からデプロイプロセスの最適化まで、GitHub Actionsワークフロー全体の効率と堅牢性を高めるための提案が、コードに対して具体的に提示されます。

レビュー詳細、使用された構成、レビューのプロファイル、処理対象ファイル、使用された追加コンテキストなどに関する実行可能なコメントの詳細と概要が提供されます。ワンクリックでコミットできる提案が含まれる場合もあります。
ここから、CodeRabbitがワークフロー各部に対して提案したレビューコメントを見ていきます。CodeRabbitは構成ファイルがGitHub Actionsのワークフローであることを自動認識し、actionlintで徹底的に解析します。レビューの過程で、パフォーマンス最適化に関する有益な洞察と提案が示されます。

lintジョブでは、actions/cache@v3を用いたnpm依存関係のキャッシュ機会を検出しました。Lint実行前にキャッシュステップを追加する提案により、以降の実行時間を短縮できます。このプロアクティブなフィードバックは、手動介入なしにワークフローを効率化し、より最適化されたCI/CDパイプラインを実現します。
指摘の通り、キャッシュステップの構造に誤りがあります。runコマンド(npm install)がcacheアクションのusesブロック内に置かれており、正しく実行されない可能性があります。
これを解決するため、キャッシュとインストールのステップを分離することを提案しています。修正案ではキャッシュ処理を独立したブロックに移し、次のステップでnpm ciを使用して依存関係をクリーンかつ高速にインストールするようにしています。

Terraformセクションでは、Terraformバージョンに変数を使う点での潜在的問題を検出しました。加えて、特にplanやapplyでAWS認証情報に関する問題が生じうること、AWS_SECRET_ACCESS_KEYのタイポなど、わずかなミスでもパイプラインの実行失敗につながる可能性を指摘しています。
これらに対し、タイポ修正、Terraformバージョンの更新容易化、すべてのTerraformコマンドでAWSクレデンシャルが利用可能になるような構成変更が提案されました。

dockerジョブでは、Dockerイメージにlatestタグを使用している点でのセキュリティリスクを検出しました。latestのみの運用はバージョニングやロールバックに問題を生じうるため、latestと特定バージョンタグ(例: git SHA)の併用を提案し、追跡性とロールバック容易性を高めます。

deployジョブでも複数の潜在的問題を検出しました。手動承認ステップに自動承認アクションを用いており、本来の目的に反しています。さらに、本番デプロイのステップに構文エラーがあり、実際のデプロイスクリプトが欠落しているため、プロセスが不完全です。これらの問題に対する修正案が提示されています。
CodeRabbitのAI駆動分析により、構成ファイルの問題が迅速に特定・強調され、修正提案が示されることが分かりました。
コードレビューを自動化し精密なフィードバックを提供することで、CodeRabbitはコード品質を高め、CI/CDパイプラインに潜む問題や脆弱性を早期に捕捉します。その結果、スムーズなデプロイとエラー削減につながります。
CI/CDでCodeRabbitを使うことで得られる主な利点を見ていきましょう。
自動化された静的チェックワークフローにより、CodeRabbitは手動レビューの必要性を減らし、DevOpsエンジニアが設定修正ではなく、インフラやデプロイプロセスの最適化といった戦略的タスクに集中できるようにします。即時のフィードバックループにより、コミットごとに問題を素早く検出・対処でき、迅速な開発ペースを維持できます。
CodeRabbitはベストプラクティスに照らして構成ファイルを自動検証し、設定の一貫性を強制して早期にエラーを捕捉します。プラットフォームは過去のレビューから学習し、反復的なアラートを賢く抑制、最も重要な問題に集中できるようにします。さらに、ワンクリックの提案を提供し、構成ファイルに素早く取り込めます。
CodeRabbitは、誤設定されたアクセス制御や不適切な設定などのセキュリティ脆弱性を早期に検出し、侵害の可能性を低減します。静的チェックをCI/CDプロセスに統合することで、構成ミスによるデプロイ失敗を防ぎ、より安定で信頼性の高いソフトウェアデリバリーパイプラインを実現します。
本記事では、誤設定が遅延やセキュリティ脆弱性、さらにはデプロイ失敗につながること、そしてアプリケーションコードと同等に厳密にテストする重要性を見てきました。
従来の手法が構成ファイルのテストの重要性を見落としがちなのに対し、CodeRabbitはCI/CDパイプラインのレビューをコード/構成レビューの自動化、重大なエラーの検出、全体的な品質向上によって支援します。手動レビュー時間を大幅に削減し、DevOpsチームが戦略的タスクに集中してデプロイサイクルを加速できるようにします。
AIコードレビューの効果をワークフローで体験してみてください——今すぐCodeRabbitの無料トライアルを始めましょう。